首页网5月10日电 近日,心博在线登录入口药学院陈立功课题组首次发现抑制转运蛋白SLC45A2可以增强细胞中黑色素体内糖酵解代谢,并且促进了黑色素瘤的迁移。

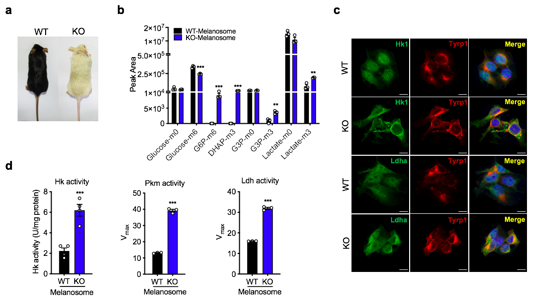
图1. 黑色素体的靶向代谢组学分析及糖酵解酶共定位染色和活性检测
在本研究中,Slc45a2敲除及过表达的原代黑色素细胞和黑色素瘤细胞模型来阐明SLC45A2在黑色素合成和黑色素瘤进展中的作用。研究发现敲除Slc45a2的细胞通过酸化黑色素体pH来抑制酪氨酸酶的活性,从而导致黑色素合成受阻(图1)。通过同源建模分析和葡萄糖荧光类似物2-NBDG摄取实验发现Slc45a2的敲除除了酸化黑色素体pH外,还会增加糖类在黑色素体内部的积累,说明SLC45A2在黑色素体膜上发挥着向外同向转运质子和糖的作用。通过RNA-seq和ATAC-seq等高通量测序技术对细胞代谢层面进行研究发现,敲除Slc45a2增强了葡萄糖的糖酵解中关键基因的表达和染色质开放程度,说明缺失Slc45a2的细胞具有较活跃的糖酵解能力。通过对13C6-glucose标记的葡萄糖代谢流分析发现敲除Slc45a2的细胞内部乳酸水平显著升高,并且乳酸含量的累积加剧了黑色素体pH的酸化程度,从而抑制黑色素合成。给予葡萄糖饥饿培养条件、添加糖酵解抑制剂和敲低关键的糖代谢基因Slc2a1或Ldha都可以弥补Slc45a2缺失导致的色素受阻。
有趣的是,通过对分离的黑色素体进行蛋白质谱、代谢流分析、免疫荧光染色和酶活测定等发现,除细胞质外,在敲除Slc45a2的黑色素体内部也是糖酵解活跃发生的场所。另外,Slc45a2缺失增加了细胞对葡萄糖饥饿的耐受性,PI3K-Akt信号通路在敲除细胞中处于过度激活状态, 并导致黑色素瘤细胞和Braf/Pten/TyrCre小鼠模型中的黑色素瘤转移明显加剧(图2)。该研究为治疗Ⅳ型白化病和黑色素瘤乃至皮肤美白提供了新的途径和策略。

图2. 抑制Slc45a2增强黑色素体糖酵解代谢和促进黑色素瘤迁移
上述研究在《皮肤学研究》(Journal of Investigative Dermatology)在线发表,标题为《质子/糖类转运蛋白SLC45A2缺失增强黑色素体糖酵解代谢和促进黑色素瘤迁移》(Ablation of H+/glucose Exporter SLC45A2 EnhancesMelanosomalGlycolysis to Inhibit Melanin Biosynthesis and Promote Melanoma Metastasis)。
《皮肤学研究》是皮肤病领域权威期刊。本论文通讯作者为心博在线登录入口药学院陈立功研究员,已毕业博士生刘烨和2017级博士生池文娜为共同第一作者,2020级博士生陶蕾、2016级博士生王国强、2021级博士生盛琳琳等为本论文合作作者。心博在线登录入口生命学院江鹏研究员和新加坡科技局A*Star范昊研究员对项目提供了重要帮助,科技部、基金委和国家重大新药创制专项为研究提供了经费支持。
论文链接:
https://www.sciencedirect.com/science/article/pii/S0022202X22003013
供稿:药学院
编辑:李华山
审核:吕婷